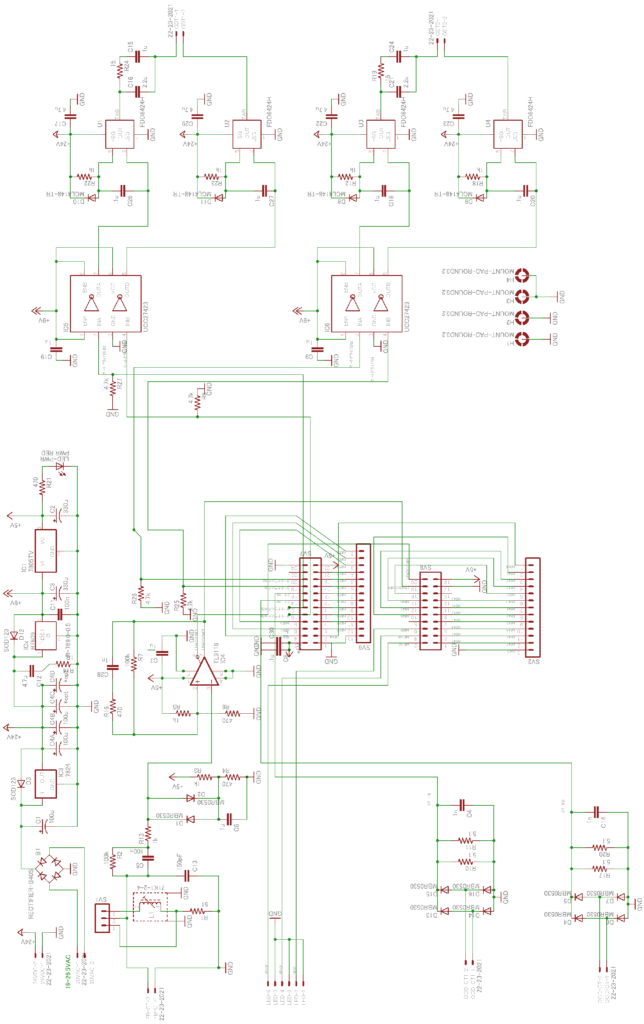
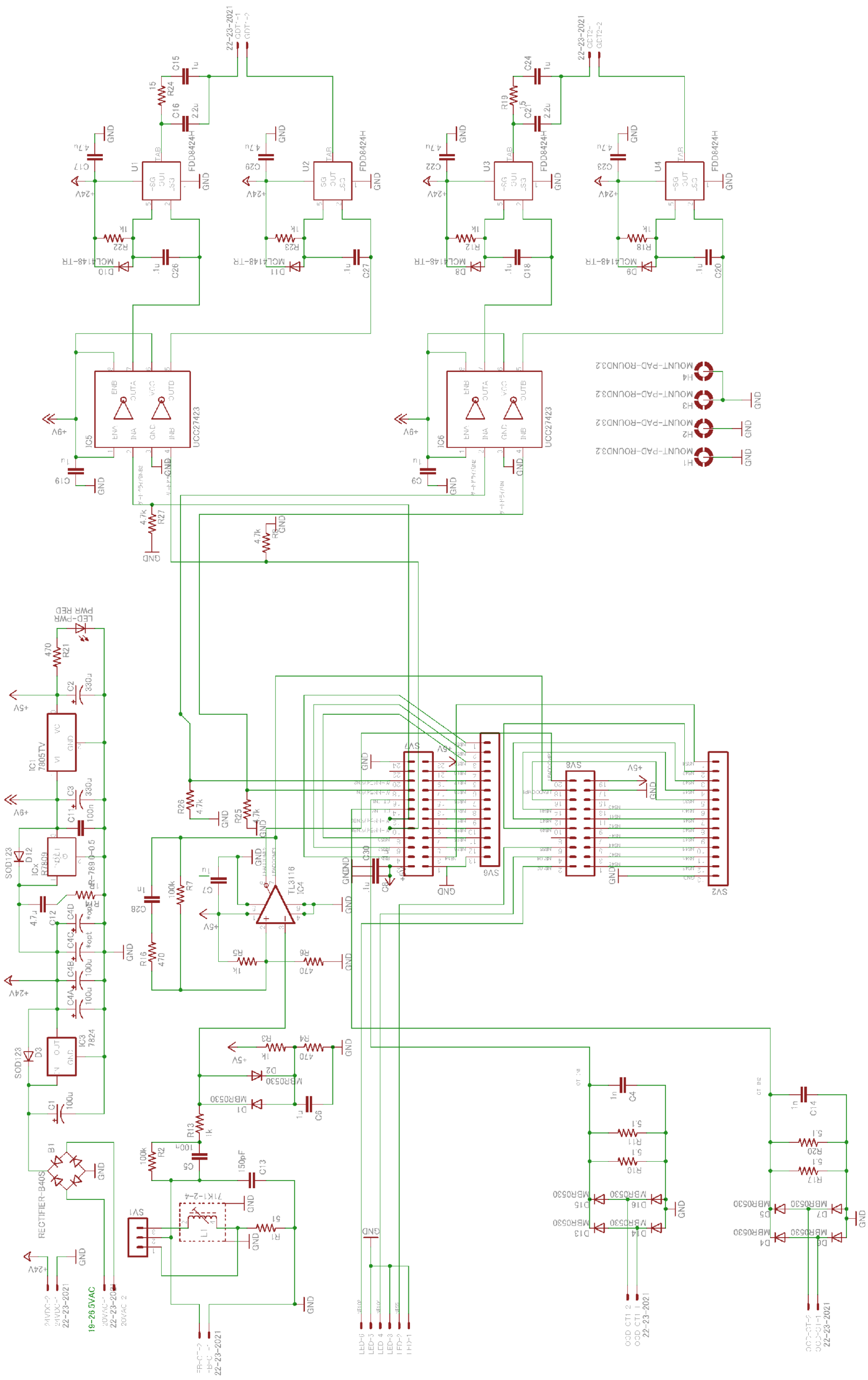
『アリエナイ理科ノ大事典Ⅱ』をご購入いただいたお客様へ 『アリエナイ理科ノ大事典Ⅱ』220〜223ページに掲載されている工作記事「フェーズシフト式テスラコイル」の回路図(04 位相補正回路とゲートドライブ回路)の詳細版です。 回路図をダウンロード 04 位相補正回路とゲートドライブ回路